江戸川病院

社会福祉法人 仁生社

江戸川病院

江戸川病院についてヘッダー

2025.07.22更新

病院の概要

ロゴ大きい
所在地〒133-0052 東京都江戸川区東小岩2-24-18
電話03-3673-1221
FAX03-3673-1229
開設者理事長 加藤 正二郎
管理者院長  加藤 正二郎
開設年月日昭和7年3月11日
病床区分:一般病床447床

○許可病床数:447床

○診療標榜科目(32診療科)

内科、循環器内科、消化器内科、糖尿病内科、腎臓内科、神経内科、腫瘍血液内科、
呼吸器内科、外科、消化器外科、整形外科、泌尿器科、乳腺外科、婦人科、心臓血管外科、
血管外科、脳神経外科、呼吸器外科、放射線科、放射線治療科、放射線診断科、救急科、
形成外科、皮膚科、麻酔科、耳鼻咽喉科、リハビリテーション科、肛門外科、小児科、頭頸部外科、
精神科、病理診断科

理念・基本方針

<理念>

思いやり

<基本方針>

~当院は東京都区東部の中心的医療機関として地域医療に貢献すべく努力する~

  1. 「みんなのしあわせとおもいやり」をモットーに高い倫理性を確立する
  2. 患者様の権利を尊重し、患者中心の医療体制を確立する
  3. 地域の中核的医療機関として24時間二次救急医療の充実に努める
  4. 急性期病院として医療の進歩を具体化し、高度の医療を提供する
  5. 予防医療とリハビリ部門を強化し、患者QOLの向上を図る
  6. 医療と福祉の間で困窮する人々にセイフティーネットを提供する

施設認定

主な指定施設関係

●保険医療等
健康保険、国民健康保険、労災保険、母体保護法、生活保護法、感染症予防法
公害健康被害補償法、更生医療(心臓・整形・腎臓・腎移植)
被爆者一般疾病医療、障害者自立支援法指定(精神通院)、DPC対象病院

  • ●地域医療支援病院
  • ●臨床研修指定病院
  • ●救急告示病院
  • ●東京都指定2次救急医療機関
  • ●東京都災害拠点病院
  • ●東京都CCUネットワーク施設
  • ●東京都脳卒中急性期医療機関
  • ●身体障害判定医療機関
  • (肢体不自由・呼吸器機能・心臓機能・膀胱又は直腸機能・言語・音声・平衡機能障害)
  • ●無料低額診療事業施設
    ・医療保護施設 ・難病法による指定医療機関
  • ●東京都感染症入院医療機関
  • ●東京都がん診療連携協力病院(前立腺がん)

認定施設・研修施設等

  • ●日本専門医機構研修基幹施設(内科領域)
  • ●日本脳卒中学会認定研修教育病院
  • ●日本糖尿病学会認定教育施設Ⅰ
  • ●日本腎臓学会認定教育施設
  • ●日本神経学会准教育関連施設
  • ●日本循環器学会認定循環器専門医研修施設
  • ●日本不整脈心電学会認定不整脈専門医研修施設
  • ●日本心血管インターベンション治療学会研修施設
  • ●東京都CCUネットワーク加盟施設
  • ●胸部外科教育施設協議会修練施設
  • ●心臓血管外科専門医認定機構心臓血管外科専門医認定機構の関連施設
  • ●日本整形外科学会専門医研修施設
  • ●日本外科学会外科専門医制度修練施設
  • ●食道外科専門医準認定施設
  • ●特定非営利活動法人日本気管食道科学会認定気道食道科専門医研修施設(外科食道系)
  • ●日本麻酔科学会麻酔科認定病院
  • ●日本がん治療認定医機構認定研修施設
  • ●日本臨床腫瘍学会認定研修連携施設
  • ●日本産科婦人科内視鏡学会認定研修施設
  • ●日本婦人科腫瘍学会専門医制度指定修練施設
  • ●日本脳卒中学会認定一次脳卒中センター
  • ●日本血液学会認定血液研修施設
  • ●日本泌尿器科学会専門医教育施設
  • ●日本消化器病学会認定施設
  • ●日本消化器内視鏡学会指導連携施設
  • ●日本肝臓学会認定施設
  • ●血管内レーザー焼灼術実施・管理委員会下肢静脈瘤に対する血管内レーザー焼灼術の実施基準による実施施設
  • ●日本医学放射線学会放射線科専門医修練機関
  • ●日本乳癌学会認定施設
  • ●日本乳房オンコプラスティックサージャリー学会乳房再建用エキスパンダー実施施設認定(一次)、乳房再建用インプラント実施施設認定(一次一期再建)
  • ●日本透析医学会専門医認定施設
  • ●日本臨床神経生理学会認定施設
  • ●日本放射線腫瘍学会認定施設
  • ●日本臨床栄養代謝学会 NST稼働施設
  • ●腹部ステントグラフト実施施設
  • ●浅大腿動脈ステントグラフト実施施設
  • ●三学会構成 心臓血管外科専門医認定機構に規定された修練施設
  • ●下肢静脈瘤に対する血管内治療実施基準による実施施設
  • ●日本医学放射線学会画像診断管理認定施設

リハビリテーションセンター

理学療法・作業療法・言語療法・ 総合リハビリテーション認可施設 (総面積413平方メートル)


施設基準

基本診療料

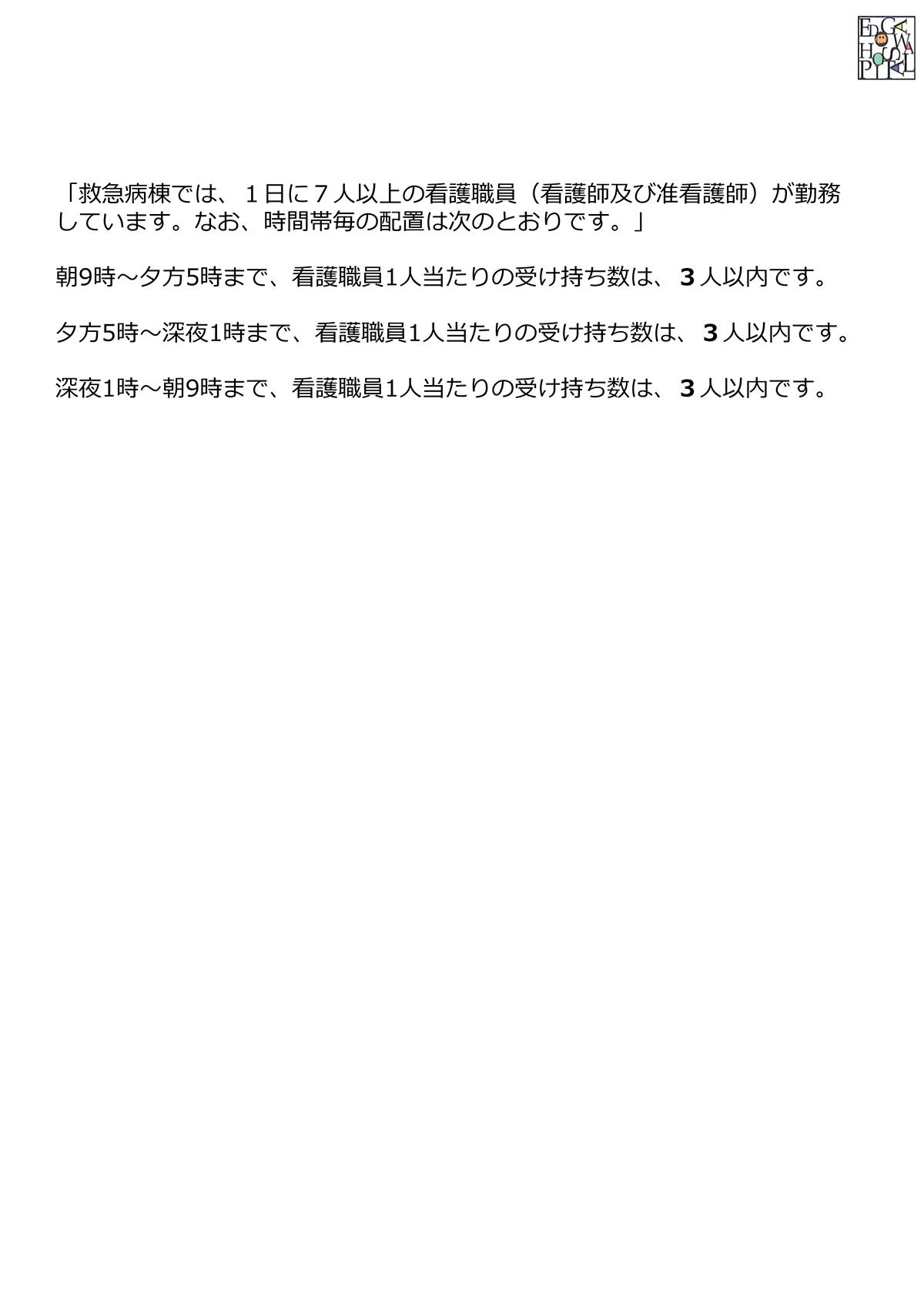
  • ●一般病棟入院基本料7対1 (431床)
  • ●救急医療管理加算
  • ●診療録管理体制加算1
  • ●医師事務作業補助体制加算1(15対1)(447床)
  • ●急性期看護補助体制加算(25対1 50%以上)
  • ●看護職員夜間配置加算12対1の1
  • ●無菌治療室管理加算1
  • ●無菌治療室管理加算2
  • ●医療安全対策加算1
  • ●感染対策向上加算1
  • ●指導強化加算
  • ●抗菌薬適性使用体制加算
  • ●データ提出加算2
  • ●入退院支援加算1
  • ●入院時支援加算
  • ●せん妄ハイリスク患者ケア加算
  • ●地域医療体制確保加算
  • ●ハイケアユニット入院医療管理料1 (16床)
  • ●早期離床・リハビリテーション加算
  • ●早期栄養介入管理加算
  • ●医療DX推進体制整備加算
  • ●病棟薬剤業務実施加算1
  • ●褥瘡ハイリスク患者ケア加算
  • ●排尿自立支援加算

特掲診療料

  • ●心臓ペースメーカー指導管理料/遠隔モニタリング加算
  • ●糖尿病合併症管理料
  • ●がん性疼痛緩和指導管理料
  • ●がん患者指導管理料イ
  • ●がん患者指導管理料ロ
  • ●がん患者指導管理料ハ
  • ●移植後患者指導管理料
  • ●腎代替療法指導管理料
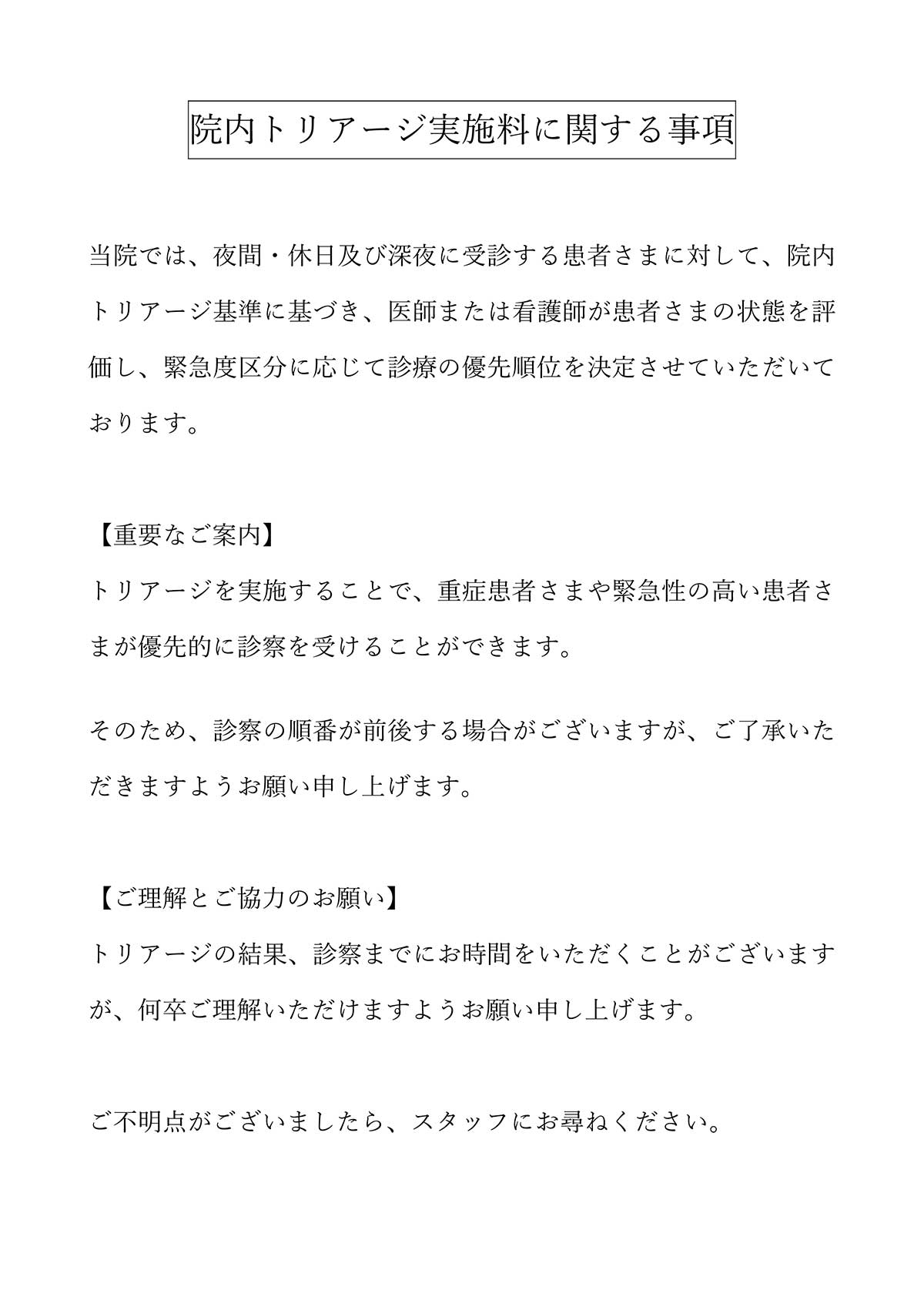
  • ●院内トリアージ実施料
  • ●救急搬送看護体制加算1
  • ●外来放射線照射診療料
  • ●外来腫瘍化学療法診療料1
  • ●がん薬物療法体制充実加算
  • ●がん治療連携計画策定料
  • ●薬剤管理指導料
  • ●医療機器安全管理料1
  • ●医療機器安全管理料2
  • ●在宅血液透析指導管理料
  • ●遺伝学的検査
  • ●BRCA1/2遺伝子検査
  • ●抗HLA抗体検査
  • ●HPV核酸検出及びHPV核酸検出(簡易ジェノタイプ判定)
  • ●検体検査管理加算(Ⅰ)
  • ●検体検査管理加算(Ⅳ)
  • ●心臓カテーテル法による諸検査の血管内視鏡検査加算
  • ●ヘッドアップティルト試験
  • ●持続血糖測定器加算及び皮下連続式グルコース測定
  • ●神経学的検査
  • ●前立腺針生検法(MRI撮影及び超音波検査融合画像によるもの)
  • ●画像診断管理加算1
  • ●画像診断管理加算2
  • ●遠隔画像診断
  • ●ポジトロン断層撮影
  • ●CT撮影及びMRI撮影
  • ●冠動脈CT撮影加算
  • ●心臓MRI撮影加算
  • ●抗悪性腫瘍剤処方管理加算
  • ●外来化学療法加算1
  • ●無菌製剤処理料
  • ●心大血管疾患リハビリテーション料(Ⅰ)・初期加算
  • ●脳血管疾患等リハビリテーション料(Ⅰ)初期加算
  • ●運動器リハビリテーション料(Ⅰ)初期加算
  • ●呼吸器リハビリテーション料(Ⅰ)初期加算
  • ●がん患者リハビリテーション料
  • ●集団コミュニケーション療法料
  • ●人工腎臓
  • ●導入期加算2及び腎代替療法実績加算
  • ●透析液水質確保加算
  • ●ストーマ合併症加算
  • ●組織拡張器による再建手術(乳房(再建手術)の場合に限る。)
  • ●骨移植術(軟骨移植術を含む。)(自家培養軟骨移植術に限る。)
  • ●椎間板内酵素注入療法
  • ●脊髄刺激装置植込術及び脊髄刺激装置交換術
  • ●乳がんセンチネルリンパ節加算2
  • ●ゲル充填人工乳房を用いた乳房再建術(乳房切除後)
  • ●胸腔下食道悪性腫瘍手術(内視鏡手術用支援機器を用いる場合)
  • ●経皮的冠動脈形成術(特殊カテーテルによるもの)
  • ●ペースメーカー移植術及びペースメーカー交換術
  • ●ペースメーカー移植術及びペースメーカー交換術(リードレスペースメーカー)
  • ●両心室ペースメーカー移植術及び両心室ペースメーカー交換術
  • ●植込型除細動器移植術、植込型除細動器交換術及び経静脈電極抜去術
  • ●両室ペーシング機能付き植込型除細動器移植術及び両室ペーシング機能付き植込型除細動器交換術
  • ●大動脈バルーンパンピング法(IABP法)
  • ●腹腔鏡下リンパ節群郭清術(側方)
  • ●腹腔鏡下胆嚢悪性腫瘍手術(胆嚢床切除を伴うもの)
  • ●体外衝撃波胆石破砕術
  • ●腹腔鏡下肝切除術
  • ●腹腔鏡下膵体尾部腫瘍切除術
  • ●早期悪性腫瘍大腸粘膜下層剥離術
  • ●腹腔鏡下結腸悪性腫瘍切除術(内視鏡手術用支援機器を用いるもの)
  • ●腹腔鏡下直腸切除・切断術(内視鏡手術用支援機器を用いるもの)
  • ●体外衝撃波腎・尿管結石破砕術
  • ●生体腎移植術
  • ●人工尿道括約筋植込・置換術
  • ●腹腔鏡下前立腺悪性腫瘍手術(内視鏡手術用支援機器を用いるもの)
  • ●胃瘻造設術(内視鏡下胃瘻造設術、腹腔鏡下胃瘻造設術を含む。)
  • ●輸血管理料Ⅱ
  • ●輸血適正使用加算
  • ●人工肛門・人工膀胱造設術前処置加算
  • ●胃瘻造設時嚥下機能評価加算
  • ●麻酔管理料(Ⅰ)
  • ●麻酔管理料(Ⅱ)
  • ●放射線治療専任加算
  • ●外来放射線治療加算
  • ●高エネルギー放射線治療
  • ●1回線量増加加算(全乳房照射・前立腺照射)
  • ●強度変調放射線治療(IMRT)
  • ●画像誘導放射線治療(IGRT)
  • ●体外照射呼吸性移動対策加算
  • ●直線加速器による定位放射線治療
  • ●定位放射線治療呼吸性移動対策加算
  • ●外来・在宅ベースアップ評価料(Ⅰ)
  • ●入院ベースアップ評価料
  • ●看護職員処遇改善評価料
  • ●外来排尿自立指導料
  • ●腹腔鏡下腎悪性腫瘍手術(内視鏡手術用支援機器を用いるもの)及び腹腔鏡下尿管悪性腫瘍手術(内視鏡手術用支援機器を用いるもの)
  • ●腹腔鏡下膀胱悪性腫瘍手術(内視鏡手術用支援機器を用いる場合)
  • ●尿道狭窄グラフト再建術

入院時食事療養等

  • ●入院時食事療養(Ⅰ)

その他

  • ●酸素の購入単価


がん症例報告・患者会

院内がん登録【東京都がん診療連携拠点協力病院に準ずる】

患者会

江戸川くすのき会
糖尿病の方向けの患者会

サロン土手
(近隣でがんと診断されている患者様とご家族様の患者会)


「みんなのしあわせとおもいやり」をモットーに私たち仁生社は、仁(いつくしみ)の心を持ち、すべての人たちと手をつないで、共に生(い)きていく社(なかま)として社会に貢献します。
この法人理念を実現するために、患者さんへのお願いです。
医療は、医療スタッフと患者さんとの信頼関係で成り立っています。江戸川病院では、共に生きていくなかまとして信頼され、安心して受診していただける病院を実現するため、患者さんの基本的な権利を明確にしてこれを職員一同が認識すると共に、患者さんにも義務を守っていただくことを要望いたします。

1.受療権

  • ・患者さんには最善の医療を公平に受ける権利があります(社会福祉法人)
  • ・患者さんには人格や価値観などが尊重された医療を受ける権利があります

2.選択権

  • ・患者さんには病院を自由に選択し、変更する権利があります。 また、患者さんには、自己の費用負担の下にセカンドオピニオンを求める権利があります。

3.自己決定権

  • ・患者さんは検査や治療について、その目的、もたらされる結果などについて十分説明を受け、治療方針などを自らの意思で選択あるいは拒否する権利があります。

4.知る権利

  • ・患者さんには病名、診療方針、予後などについて充分な説明と情報を受ける権利があります
  • ・患者さんには、ご自分の診療記録の開示を求める権利があります

5.プライバシー保護権

  • ・患者さんは医療上得られた個人の情報やプライバシーが守られる権利があります。

患者さんの義務

1.情報提供義務

  • ・患者さんは最善の医療の提供を受けるために、ご自分の健康や生活に関する情報をできる限り正確に医師や看護師に提供してください。

2.状況確認義務

  • ・患者さんは納得のいく医療の提供を受けるために、医療に関する説明を十分に受け、理解できない場合は理解できるまで質問して確認してください。

3.診療協力義務

  • ・全ての患者さんが適切な療養環境で治療に専念できるように、社会的秩序を守り、病院の規則、職員の指示を守ってください。
  • ・他の患者さんや職員に対する暴言・暴力等迷惑行為はお断りします。
  • ・病院内では静粛にし、病院の設備・器物は大切に扱ってください。
  • ・病院敷地内は禁煙・禁酒です。入院中の喫煙・飲酒は禁止します。
  • ・治療上、患者様の日常生活に制限が生じることがありますが、医師の指示をお守りください。

4.医療費支払い義務

  • ・適切な医療を維持していただくために、医療費を遅滞なくお支払いいただくことが必要です。

義務を果たしていただけない場合

  • ・前掲の義務に違反する行為等があったときは診療を中止することがあります。
  • ・また、暴言・暴力等の行為があったときは警察署に通報します。

暴言・暴力・迷惑行為への対応について

江戸川病院では、暴力の予防と対策の第一の姿勢を「暴力は許さない」とし、暴力が発生した場合、被害職員を守り、組織的対応をすることとしています。
次のような暴言・暴力・迷惑行為があった場合、退去を命ずるあるいは警察介入を依頼することがあります。

1.大声や奇声、暴言または脅迫的な言動により、他の病院利用者や病院職員に迷惑を及ぼすこと(尊厳や人格を傷つけるような行為)

2.来院者および病院職員に対する暴力行為、もしくはその恐れが強い場合

3.解決しがたい要求を繰り返し行い、病院職員の業務を妨害すること(必要限度を超えて面会や電話等を強要する行為等)

4.病院職員にみだりに接触すること、卑猥な発言等公然わいせつ行為およびストーカー行為をすること

5.正当な理由もなく院内に立ち入り、長時間留まること

6.医療従事者の指示に従わない行為(飲酒、喫煙、無断離院等)

7.病院側の了承を得ず撮影や録音をすること

8.謝罪や謝罪文を強要すること

9.院内の機器類の無断使用、持ち出し、または器物破損行為

10.その他、他の病院利用者や病院の迷惑と判断される行為、および医療に支障をきたす迷惑行為

このような行為は、当事者と医療関係者との信頼関係を損ないます。予めご了承いただくとともに、ご理解とご協力をお願いします。

江戸川病院 院長

【参考】暴力被害から医療従事者を守る法律

  • ・医療従事者や患者に対して殴る、蹴る、胸倉をつかむ等の暴力行為をする⇒ 暴行罪
  • ・上記、暴力行為により負傷させた場合⇒ 傷害罪
  • ・院内の備品や設備を破壊する⇒ 器物破損罪
  • ・医療従事者や患者に暴言を浴びせる⇒ 侮辱罪
  • ・わざと大声を張り上げたり奇声を発したり、居直り続けて業務を妨害する⇒ 威力行為妨害罪
  • ・「お前らただじゃすまないぞ」等脅迫的暴言を吐く⇒ 脅迫罪
  • ・土下座させたり、謝らせたりする⇒ 強要罪
  • ・正当な理由がないのに院内に侵入し「退去してください」と言っても従わない⇒ 住居侵入罪・不退去罪

医療安全管理指針について

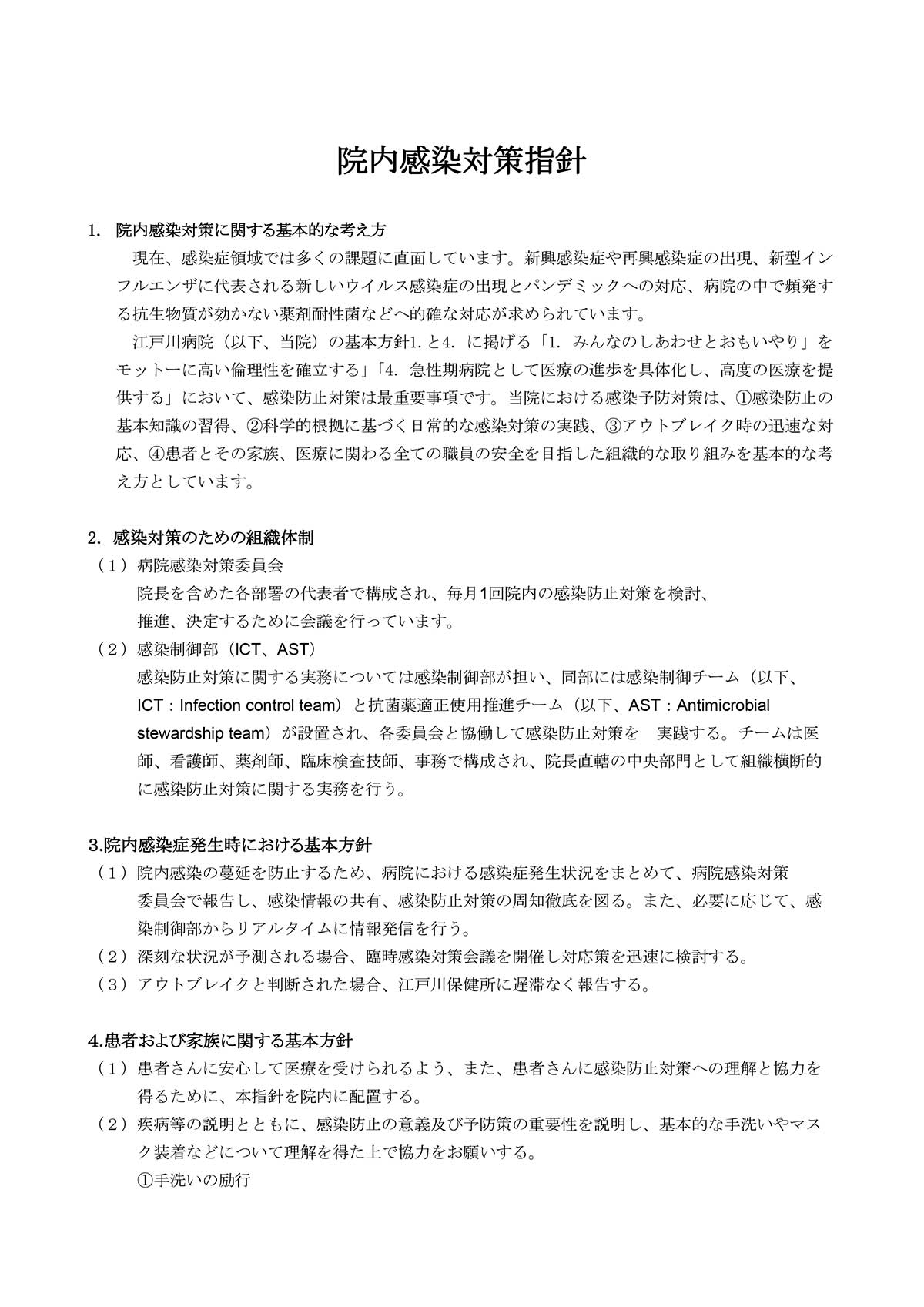
当院では、以下の指針により、医療安全管理を行っています。

1.医療安全管理に関する基本的な考え方

「医療の安全と質を向上させ信頼を高めていく」ため、全職員が医療事故防止に取り組んでいます。

2.安全体制

副院長を委員長とする医療安全管理委員会を設置し、医療安全管理の重要事項を審議決定します。委員会メンバーの入っている安全管理部、下部組織として各部門の医療安全推進者の部会が各部門での医療安全活動を実施しています。

3.安全管理者の配置

医療安全管理委員会には、医療安全に係る医療安全研修を受けた専任の看護師を医療安全管理者として配置し、医療安全確保に努めています。また、医薬品及び医療機器の安全使用のため、「医薬品安全管理責任者」並び「医療機器安全管理責任者」を配置して、医薬品業務手順の明確化並び医療機器保守点検の計画実施に当たります。
さらに、診療放射線の安全利用の為に、医療放射線安全管理責任者を配置しました。

4.安全管理のための職員に関する研修

医療安全文化の醸成、医療の質の向上を図るため、全職員に対して医療安全に関する研修を年2回以上行います。

5.医療安全の確保を目的とした改善方策

各医療現場からインシデント・アクシデント報告が報告され、原因の分析や改善策の検討を行い、結果が全職員に情報提供され、再発防止に努めています。

6.医療事故発生時の対応

医療事故発生時には、医療上の最善の処置を行い、医療安全委員会で調査、その報告を踏まえて患者及び家族への説明等誠意を持って対応します。

7.患者からの相談への対応

医療安全、福祉相談及び個人情報に関する相談、苦情等には、患者相談窓口を設置し、相談及び支援を迅速に対応します。また、相談により患者や家族等が不利益を受けないように努めます。支援には、医療対話推進者を配置しています。

8.その他医療安全の推進

医療安全推進のため、「医療安全マニュアル」を整備し全職員に周知を図ります。また、マニュアルの見直しを随時行います。

2019年4月1日改
2020年4月1日改
2022年7月1日改
社会福祉法人仁生社 江戸川病院


医療DX推進の体制に関する事項について

  • 医師等が診療を実施する診察室等において、オンライン資格確認等システムにより取得した診療情報等を活用して診療を実施している保険医療機関であること。
  • マイナ保険証を促進する等、医療DXを通じて質の高い医療を提供できるよう取り組んでいる保険医療機関であること。
  • 電子処方箋の発行及び電子カルテ情報共有サービスなどの医療DXにかかる取組を実施している保険医療機関であること。

適切な意思決定支援に対する指針

1.基本方針

  • 人生の最終段階を迎えた患者・家族等と医師をはじめとする医療・介護従事者が、最善の医療・ケアを作り上げていくため、患者・家族等に対し適切な説明と話し合いを行い、患者本人の意思決定を基本とし、医療・ケアを進めるものとする。

2.「人生の最終段階」の定義

  1. がんの末期のように、予後が数日から長くとも2~3ヶ月と予測が出来る場合
  2. 慢性疾患の急性増悪を繰り返し予後不良に陥る場合
  3. 脳血管疾患の後遺症や老衰など数ヶ月から数年にかけ死を迎える場合
  • なお、どのような状態が人生の最終段階かは、患者の状態を踏まえて、多職種にて構成される医療・ケアチームにて判断するものとする。

3.人生の最終段階における医療・ケアの在り方

  1. 医師等の医療従事者から適切な情報の提供と説明がなされ、それに基づいて医療・ケアを受ける本人が多専門職種の医療・介護従事者から構成される医療・ケアチームと十分な話し合いを行い、 本人による意思決定を基本としたうえで、人生の最終段階における医療・ケアを進めるものとする。
  2. 本人の意思は変化しうるものであることを踏まえ、本人が自らの意思をその都度示し、伝えられるような支援を医療・ケアチームにより行い、本人との話し合いを繰り返し行うものとする。
  3. 本人が自らの意思を伝えられない状態になる可能性があることから、家族等の信頼できる者も含めて、本人との話し合いを繰り返し行う。 また、この話し合いに先立ち、本人は特定の家族等を自らの意思を推定する者として前もって定めておくものとする。
  4. 人生の最終段階における医療・ケアについて、医療・ケア行為の開始・不開始、医療・ケア内容の変更、医療・ケア行為の中止等は、医療・ケアチームによって、医学的妥当性と適切性を基に慎重に判断する。
  5. 医療・ケアチームにより、可能な限り疼痛やその他の不快な症状を十分に緩和し、本人・家族等の精神的・社会的な援助も含めた総合的な医療・ケアを行う。
  6. 生命を短縮させる意図をもつ積極的安楽死は、本指針の対象とはしない。

4.人生の最終段階における医療・ケアの方針の決定手続

人生の最終段階における医療・ケアの方針決定は次によるものとする。

  1. 本人の意思の確認ができる場合
    • ①方針の決定は、本人の状態に応じた専門的な医学的検討を経て、医師等の医療従事者から適切な情報の提供と説明を行う。 そのうえで、本人と医療・ケアチームとの合意形成に向けた十分な話し合いを踏まえた本人による意思決定を基本とし、多専門職種から構成される医療・ケアチームとして方針の決定を行う。
    • ②時間の経過、心身の状態の変化、医学的評価の変更等に応じて、本人の意思は変化しうるものであることから、医療・ケアチームにより、適切な情報の提供と説明がなされ、本人が自らの意思をその都度示し、伝えることができるような支援を行う。 また、このとき、本人が自らの意思を伝えられない状態になる可能性があることから、家族等も含めて話し合いを繰り返し行うものとする。
    • ③このプロセスにおいて話し合った内容は、その都度、文書にまとめておくものとする。
  2. 本人の意思の確認ができない場合

    本人の意思確認ができない場合には、次のような手順により、医療・ケアチームの中で慎重な判断を行う。

    • ①家族等が本人の意思を推定できる場合には、その推定意思を尊重し、本人にとっての最善の方針をとる
    • ②家族等が本人の意思を推定できない場合には、本人にとって何が最善であるかについて、本人に代わる者として家族等と十分に話し合い、本人にとっての最善の方針をとる。 また、時間の経過、心身の状態の変化、医学的評価の変更等に応じて、このプロセスを繰り返し行う。
    • ③家族等がいない場合及び家族等が判断を医療・ケアチームに委ねる場合には、本人にとっての最善の方針をとる。
    • ④このプロセスにおいて話し合った内容は、その都度、文書にまとめておくものとする。
  3. 複数の専門家からなる話し合いの場の設置

    上記1及び2の場合における方針の決定に際し、

    • ①医療・ケアチームの中で心身の状態等により医療・ケアの内容の決定が困難な場合
    • ②本人と医療・ケアチームとの話し合いの中で、妥当で適切な医療・ケアの内容についての合意が得られない場合
    • ③家族等の中で意見がまとまらない場合や、医療・ケアチームとの話し合いの中で、妥当で適切な医療・ケアの内容についての合意が得られない場合

    などについては、医療・ケアチーム以外の複数の専門家からなる話し合いを行い、方針等についての検討及び助言を行う。

附 則
この指針は、令和2年4月1日から施行する。


院内撮影・録画・録音禁止のお願い

当院では、患者様・関係者様及び職員の個人情報やプライバシーを保護する目的で、特別な許可がある場合を除き、院内風景・人物等の写真や動画撮影・録音を固く禁止しています。飼育している動物につきましては写真・動画撮影していただけますが、人物等が入らないようご配慮いただくと共に、インターネット等への掲載はご遠慮いただけますようお願い申し上げます。

撮影や録音が許可される事例
■当院より撮影許可を得ている場合の撮影・録音(※要事前申請)
■職員による職務範囲内での撮影・録音
■患者様やご家族様等によるご自身の撮影・録音
■院内外で病院が飼育している動物の撮影・録音

<上記の場合でも以下の注意事項の遵守をお願いします。>
・撮影の際は他の方のご迷惑にならないようご配慮ください。
・撮影時に意図せず、許可対象以外の他の方や個人情報が入り込まないよう十分ご注意ください。
・他の方からクレーム等があり、撮影や録音が判明した場合、フィルムやデータの確認や消去をお願いすることがございます。
・撮影録音したデータ等のSNSなどのインターネット上や紙面等での公開には別途許可を要します。また、許可を得た場合でもそれらの公開により問題が発生した場合、投稿者の責任であり、当該病院・施設・法人は一切の責任を負いませんので充分ご注意ください。


その他

Famiee Project

江戸川病院はFamieeが発行する家族関係証明書「パートナーシップ証明書」を導入しております
江戸川病院のFamiee Projectへの参画について

「医師の働き方改革」に向けた取り組み

・当院では病院勤務医を含む医療従事者の業務負担軽減並びに処遇改善を図ることを目的とした取り組みを行っています。

詳細はこちら

・患者・ご家族への病状説明について

詳細はこちら

掲示事項

画像をクリックすると、詳細についてご覧いただけます。